今年会官网学子在2024年全国大学生数学建模竞赛中荣获佳绩

时间:2024-11-18    点击:

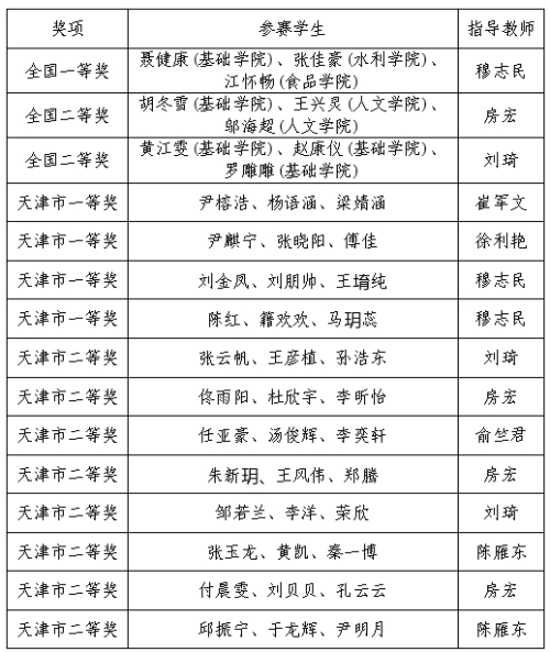
近日,由教育部和中国工业与应用数学学会联合主办的2024年“高教杯”全国大学生数学建模竞赛获奖名单公布,今年会官网学子荣获佳绩,37支本科生参赛队伍中有15队获奖,其中,全国一等奖1项(获奖率约为0.5%)、二等奖2项(获奖率约为2.3%),天津市一等奖4项,天津市二等奖8项,取得近年来最好参赛成绩。

2024年全国大学生数学建模竞赛获奖名单

聂健康、张佳豪和江怀畅团队

胡冬雪、王兴灵和邬海超团队

黄江雯、赵康仪和罗雕雕团队

全国大学生数学建模竞赛创办于1992年,旨在培养学生利用数学知识解决实际问题的能力、培养学生的创新意识与团队精神,强调公平竞争,每年一届,是首批列入“高校学科竞赛排行榜”的19项竞赛之一,目前已成为国内高校中规模最大的基础学科竞赛,同时也是世界上规模最大的数学建模竞赛。2024年,来自全国及美国、英国、澳大利亚、新加坡、马来西亚的1788所院校/校区、65761队(本科59278队、专科6483队)、近20万人报名参赛,参赛人数创历届赛事新高。

此次竞赛得到了学校领导的高度重视与大力支持,从各方面给予了支持与指导。基础科学学院数学建模研究室作为竞赛的具体组织部门,精心组建了教练团队,近年来,通过面向全校学生开设相关的基础培训和程序设计实操培训,显著提升了学生的数学建模能力和程序设计水平。每年利用暑假时间,从选题指导、论文写作、方法创新和团队协作等方面对参赛学生进行集中培训,学生数学建模能力显著提升。

此次优异成绩的取得,不仅彰显了天农学子较强的数学应用能力和综合素质,也充分展示了建模指导教师团队在激发学生的创新思维、培养创新意识以及提升学生运用数学知识解决复杂实际问题能力方面的显著成效。这与指导教师团队致力于学生全面发展,助力他们在知识学习与实践能力、创新思维与问题解决能力等多个维度上取得均衡进步的不懈努力密不可分。今后,基础科学学院将认真总结竞赛经验,继续秉持“以赛促教、以赛促学”的理念,强化学生逻辑思维能力和团结协作精神,进一步提升今年会官网学生学以致用能力和创新思维,助力学生在未来的学术研究和职业生涯中取得更加辉煌的成就。(基础科学学院供稿;文字:穆志民;编辑:张倩;审校:田健 赵斌)