近日,水产学院乔之怡团队与中国科学院水生生物研究所霍达博士合作在《Microbiology Spectrum》(IF:3.700)期刊上发表学术文章“Assembly process and co-occurrence network of microbial community in response to free ammonia gradient distribution ”的文章,研究生孙圣杰为第一作者。该研究通过扩增子测序技术,系统地研究了引滦工程流域中微生物群落及其亚群落(丰富、中等和稀有)对游离氨(NH3)梯度分布的响应的动态、共现网络和组装过程。
通过α -多样性指数(Shannon、Simpson和Richness)和β -多样性指数(“Bray - Curtis”距离)、总系统发育分支长度(系统发育距离,PD),Mantel测试、Spearman相关性分析和线性回归等方法,分析微生物群落组成和多样性;利用INAP平台和SparCC方法构建微生物共现网络,分析其拓扑结构、关键节点(模块枢纽和连接器)以及网络稳定性构建生态网络共现模式;利用中性群落模型和ICAMP模型推断细菌群落组装机制。
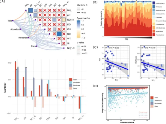
研究发现,NH3浓度显著影响微生物群落的动态,在较高NH₃条件下,群落丰富度和多样性显著降低,放线菌门更为普遍。共现网络分析发现,NH3压力会增加网络拓扑结构的动态及连通性。蓝细菌和放线菌门在维持网络结构作用关键。
阐明了该流域水生态系统中暴露在游离氨中的微生物群落动态规律,拓展了学界对微生物群落生态机制的理解,并为微生物群落多样性和生态功能研究提供新的见解。
以下为部分文章配图。

图1游离氨胁迫下微生物群落多样性和组成的

图2游离氨梯度下微生物群落的网络分析

图3微生物群落的生态位广度和各种生态过程对微生物群落的贡献
(水产学院供稿;文字:乔之怡;编辑:张倩;审校:田健 赵斌)