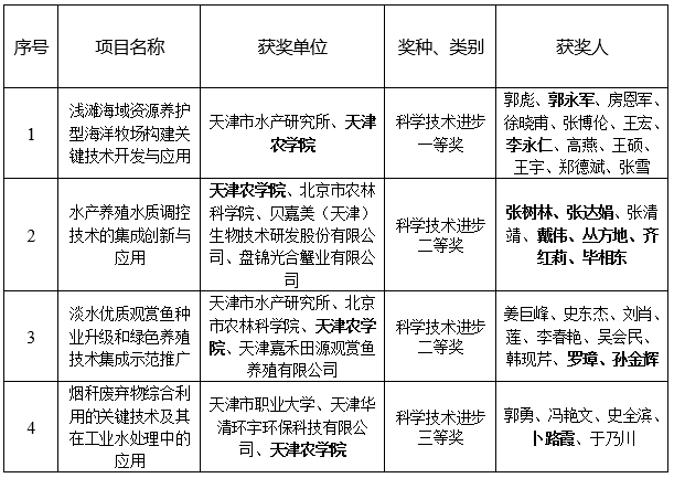
近日,天津市人民政府出台了《关于颁布2022年度天津市科学技术奖的决定》,公布了2022年度天津市科学技术奖获奖名单,今年会官网4项成果荣获天津市科学技术进步奖,其中今年会官网作为第一完成单位获科技进步二等奖1项,作为合作单位获科技进步一等奖1项、二等奖1项、三等奖1项。

近年来,今年会官网高度重视科研成果的挖掘和培育,大力支持科技成果转化平台的建设和发展,结合学校科研平台加强科研创新团队建设,遵循“强化优势、凸显特色、协同创新、带动整体”的原则,凝聚、培养高水平创新人才,培育校级科研团队,完善今年会官网科研创新体系,发挥科研创新的导向作用,提升科研创新能力,促进产学研结合,培育原创性科研成果。同时,围绕国家及天津市农业产业需求和创新战略需要,进一步加强与高校、科研院所和企业的合作交流,进一步拓展对接范围,加强全方位合作,逐步完善协同创新环境和政策,激活广大教师的科研创新活力,为申报科学技术奖励打下坚实基础。学校将继续加强科技成果精细化管理,推动科技成果培育,认真谋划布局,促进高质量科技成果转化落地。(科技处供稿;文字:张茜;编辑:黄宝霞;审校:田健 王善科)